新闻资讯


通告|浙大四院福田院区负担基本公共卫生服务项目机构信息‘kaiyun开云网页版’
发布时间 : 2025-10-01 浏览次数 : 次
本文摘要:
本文关键词:kaiyun开云网页版,kaiyun网页登录入口,kaiyun开云官方在线登录
实施国家基本公共卫生服务项目是促进基本公共卫生服务逐步均等化的重要内容是我国公共卫生制度建设的重要组成部门。
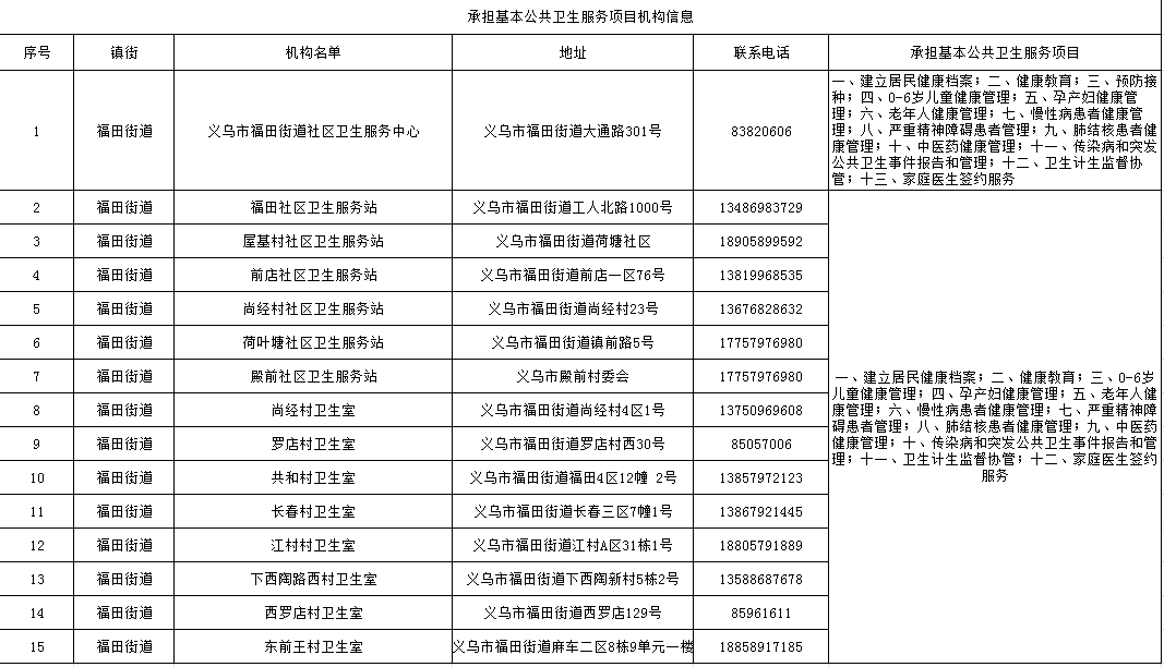
实施国家基本公共卫生服务项目是促进基本公共卫生服务逐步均等化的重要内容是我国公共卫生制度建设的重要组成部门。现将浙大四院医共体福田院区负担国家基本公共卫生服务项目的医疗机构信息公示如下:
泉源:浙大四院医共体福田院区
注:以上是福田院区向社会公然项目负担机构的基本信息(包罗机构信息、地址、联系电话、负担项目的内容等)利便群众查询。
END
编辑:毛康莉 | 责编: 朱丹萍
地址:义乌市大通路301号
(点击放大图片检察)
浙大四院福田院区
。本文关键词:kaiyun开云网页版,kaiyun网页登录入口,kaiyun开云官方在线登录
本文来源:kaiyun开云网页版-www.zganrc.com